您好! 请 登录 | 注册

留置尿管持续漏尿,怎么办?

2020年07月16日 8457人阅读 返回文章列表

留置尿管漏尿原因复杂,且处理棘手,临床上要及时且全面评估患者膀胱功能,可借助尿流动力检查,找出原因采取相应措施。
1.定义
留置尿管后,安静状态、膀胱充盈情况下未夹尿管或夹住尿管后,尿液自然沿尿道口渗出,出现“尿裤”或“尿床”现象即可判断为漏尿。
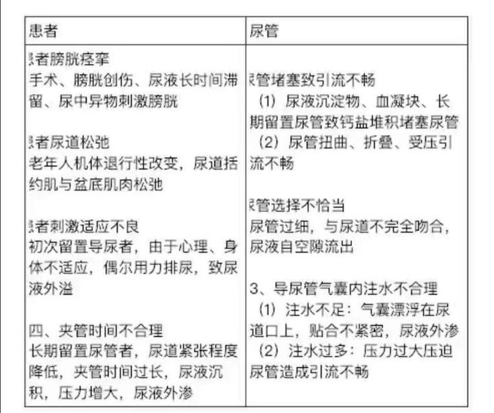
导尿管漏尿与导尿管阻塞、导尿管或引流管折叠扭曲、导尿管型号过大、气囊注入液体量过多、夹管时间过长、膀胱过度活跃、尿路感染、便秘及其他原因有关。其中导尿管引流不畅和膀胱痉挛是引起导尿管漏尿的两大主要原因!放置尿管后,不论是否夹闭导管,均时常有患者尿液自尿道口渗出、外溢的情况,尿液外漏的原因复杂,尽管如此,通过护理干预,依然可以明显降低患者漏尿的发生率。

处理措施:

1.健康宣教及心理护理不容忽视,增加患者对留置尿管的认知,消除紧张情绪和顾虑,促进对尿管刺激的适应,尤其是初次导尿者。  
2.合理选择尿管型号,若患者因年老尿道松弛漏尿,可选择放置大一号尿管。若有前列腺肥大,则因选择稍细的尿管。  
3.气囊内注入适当的无菌溶液,一般10ml,避免尿管打折、受压、折叠,保持引流通畅。  
4.膀胱痉挛者,可使用解痉止痛药解除痉挛,若有膀胱冲洗,冬天应给冲洗液加温,减少寒冷对膀胱的刺激。

0