您好! 请 登录 | 注册

上海市民收到的中医预防方药都是些什么药?

2022年04月11日 8299人阅读 返回文章列表

连花清瘟胶囊(颗粒)、疏风解毒胶囊、金花清感颗粒、荆银颗粒、银翘片(注意:非维C银翘片)、痰热清胶囊等,均有疏散风热、清热解毒的功效,是常用的感冒用中成药。适用于风热感冒,常见的症状有发热、咽喉疼痛、口干咽干、咳嗽等症状。

玉屏风散:益气固表,提高呼吸道免疫的作用,尤其适用于儿童、老年人肺脾气虚者。适用于预防感冒或者是轻微的感冒鼻塞流涕喷嚏等。

藿香正气水(水、片、胶囊):解表化湿、理气和中,用于外感风寒或者内伤湿滞的感冒,症见如恶心、呕吐腹泻、腹胀、舌苔白厚腻等,又称胃肠型感冒。

预防方:纵观各省市诊疗方案乃至上海各家中医院都有不同组方,具体组成药物不尽一致,但组方原则都是一致的,即:扶正祛邪。扶正多用益气固表的药物,如黄芪、炒白术、苍术等,有助于提高呼吸道免疫;祛邪多用清热解毒芳香化湿的药物,如金银花、连翘、藿香、紫苏叶等等抗病毒,因为属于群体用药,组方多是兼顾虚实,祛邪不伤正、扶正不留邪,用药平和,作用也温和,适合密接、一般接触等风险人群的预防。


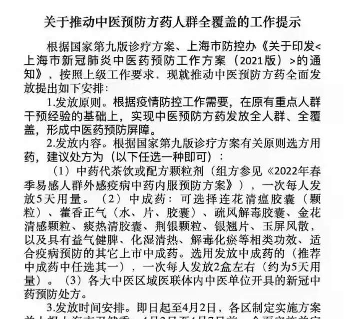
1