您好! 请 登录 | 注册

反流反胃非等同

2023年01月16日 113人阅读 返回文章列表

 

蒋健教授认为胃食管反流病存在“机制性反流”与“症状性反流”两类。机制性反流泛指胃内容物反流入食管的病理机制;症状性反流则是指在无恶心、无干呕、无腹部收缩、不用力的情况下,出现胃内容物上溢至食管、咽部或口腔,多于餐后1小时出现,卧位、弯腰或腹压增高时可加重,部分可发生在夜间入睡时。症状性反流必定存在机制性反流,但机制性反流未必存在症状性反流。蒋健教授治疗症状性反流的临床经验大抵如下。



(01)

宋某,男,35岁。2016年5月3日初诊。自幼反流,伴嗳气,反酸少,胃脘隐痛,乏力,纳差。舌淡红,苔薄黄,脉缓。反流性食管炎,浅表糜烂性胃炎。治以辛开苦降、调畅气机、和胃降逆;半夏泻心汤、保和丸、芍药甘草汤处方:半夏12克,黄芩12克,黄连6克,党参12克,干姜9克,旋覆花10克(包煎),茯苓12克,陈皮9克,莱菔子9克,焦山楂12克,焦神曲12克,炒麦芽12克,白芍15克,炙甘草9克,香附12克,砂仁6克,7剂。

二诊(5月17日):反流止




(02)

余某,女,79岁。2019年2月14日初诊。反流至咽,多发作于食后30分钟,已有5年余。胃痞纳呆嗳气,时有反酸;平素怕冷,受寒易胃痞、得热则舒,大便2~3日一行量少排难。舌淡红,苔黄腻,脉细弦。慢性胃炎、反流性食管炎。治以消食和胃、调畅气机、息嗳降逆;半夏泻心汤、保和丸、芍药甘草汤处方:半夏12克,黄芩6克,黄连3克,生晒参9克,干姜9克,神曲12克,焦山楂12克,茯苓12克,莱菔子15克,枳实12克,白芍30克,甘草9克,甘松10克,火麻仁15克,7剂。

二诊(2月21日):反流不再,胃痞减轻,反酸止、嗳气少,大便时难,舌痛。治以导滞通腑、调畅气机、和胃降逆;木香槟榔丸、芍药甘草汤处方:木香12克,槟榔12克,青陈皮各12克,枳实12克,莱菔子30克,火麻仁30克,苏梗12克,陈香橼皮9克,黄连9克,煅石膏12克(先煎),白芍30克甘草9克,焦山楂12克,焦神曲12克,炒麦芽12克,7剂。

    三诊(2月28日):反流不再,胃痞再减,偶泛酸,大便畅。



(03)

程某,男,75岁。2015年6月21日初诊。反流,偶泛酸,食后胃胀痛、大便不爽,溏泻后重感(滞泄),舌淡红,苔薄黄,脉细弦。治以消食和胃、导滞通腑、调畅气机、清肝泻火、缓急止痛;半夏泻心汤、保和丸、木香槟榔丸、左金丸、芍药甘草汤处方:半夏20克,干姜12克,黄芩12克,黄连12克,吴茱萸2克,煅瓦楞30克(先煎),神曲15克,焦山楂12克,茯苓12克,炒白术12克,槟榔12克,木香12克,竹茹10克,紫苏梗12克,枳壳12克,白芍30克,甘草12克,7剂。

二诊(6月28日):反流、胃胀痛均减轻,大便稀爽。处方:葛根30克,黄芩9克,黄连10克,吴茱萸2克,炒白术15克,茯苓15克,山药12克,炮姜12克,煅瓦楞30克(先煎),神曲12克,焦山楂15克,白芍15克,炙甘草12克,延胡索30克,14剂。

三诊(7月12日):反流、胃胀痛止






(04)

王某,女80岁。2015年3月24日初诊。反流至咽下(天突)伴呕吐4~5年,平均每周发作2次,遇凉加重,胃痞纳少。舌淡红,苔薄白腻,脉细弦。治以消食和胃、理气化痰、降逆止呕;保和丸、温胆汤、芍药甘草汤处方:神曲12克,焦山楂12克,茯苓12克,半夏15克,陈皮12克,竹茹10克,莱菔子6克,党参15克,白芍30克,炙甘草12克,煅瓦楞30克(先煎),旋覆花10克(包煎),7剂。

二诊(4月3日):服药一周内未发生呕吐,反流大减,纳增






按  由上可知,蒋健教授治疗反流治则方药主要有益气健脾,清肝泻火、降逆止呕、清热解毒、活血化瘀、消食和胃、导滞通腑、理气化痰、调畅气机、疏肝解郁等,常用方剂有四君子汤、六(香砂)君子汤、左金丸、温胆汤、木香槟榔丸、半夏泻心汤、保和丸等。

四、六(香砂)君子汤益气健脾,对于消化道功能紊乱以及食管下括约肌松弛引起的反流具有促进胃、食管平滑肌收缩的作用。

左金丸清肝泻火、降逆止呕、且制酸,对于胃食管反流引起的食管黏膜炎症具有修复抗酸作用;木香槟榔丸行气导滞、通腑泻热;保和丸消食和胃,对于胃排空障碍、胃容受性舒张功能受损或胃肠道动力紊乱引起的反流具有促进胃平滑肌蠕动的作用;温胆汤理气化痰、清胆和胃、宁胆安神;半夏泻心汤辛开苦降、调畅气机,兼具解郁,对于脑肠轴影响胃肠激素分泌所致的动力反应异常、食管高敏感性,胃肠道动力紊乱引起的反流具有调节作用。

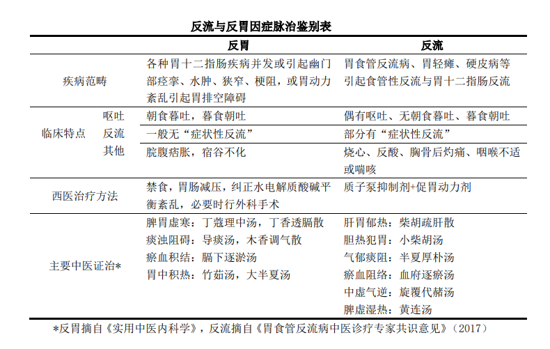
蒋健教授指出,胃食管反流病存在机制性反流与症状性反流外,反流与反胃亦需鉴别。



-END-



整理:耿琦,上海中医药大学附属曙光医院消化科主治医师,蒋健全国名老中医药专家传承工作室、岐黄学者工作室师承学员

0